平博在线

平博在线-平博(中国)

平博在线

平博在线-平博(中国)

平博在线-平博(中国)

地址:江苏省泰州市姜堰高新区群东路88号

电话:0523-82510253

传真:0523-82510253

E-mail:sales@blueeyevideo.com

网址://blueeyevideo.com


最新动态

您的当前位置: 主页 > 平博在线 > 最新动态 > 正文

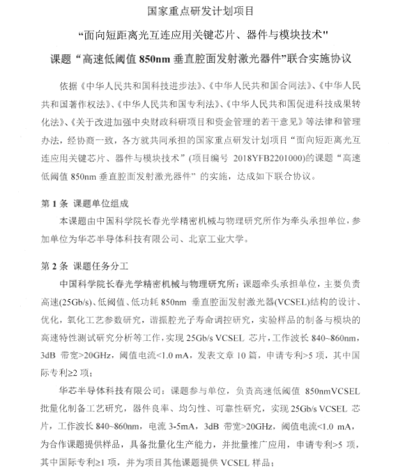
公司项目获国家科技部立项

发布日期:2019-09-29 作者:admin 点击:

      近日从国家科技部网站上获悉,我公司和中国科学院长春光学精密机械与物理研究所、北京工业大学联合申报的国家重点研发计划项目“面向短距离光互连应用关键芯片、器件与模块技术”获国家科技部立项。我公司主要承担高速25Gb/sVCSEL芯片的批量化制备工艺研究、器件良率、均匀性、可靠性研究,实现批量推广应用,并未项目其他课题提供VCSEL样品。此项目为公司和科研院所合作的初次尝试,为公司后续产品的研发提供了有效的经验。